


10月24日消息,记者从省考试局获悉,2025年下半年中小学教师资格考试(面试)将于12月6日至7日进行,网上报名为11月7日10:00—10日16:00,审核时间为11月7日10:00—11日16:00。

海南省中小学教师资格考试(面试)收费标准。海南省考试局供图
据了解,此次中小学教师资格考试(面试)采用网上报名、网上审核、网上缴费的办法,考生报名不需要现场递交材料。
11月10日16:00前已提交过报名信息的考生,在审核期间内可以重新提交,等待审核。11月11日16:00之后,所有考生均无法提交报名、审核信息。请考生合理安排,预留充足的审核及修改提交重报的时间。
审核通过即可缴费(已完成缴费的,概不退费),缴费截止时间为11月13日24时,逾期不能缴费。没有在规定时间内交纳考试费的考生将按未报名处理,逾期不再受理补报。缴费完成的状态以报名网站反馈为准,请考生在缴费截止前关注确认。如重复缴费,后期报名网站会自动退费。
省考试局提醒,网上审核仅对考生的报考条件进行审查,考生姓名、照片、报考科目的准确性由考生自己负责。一经审核通过,报考信息不得更改。
考生报名审核通过后,若变更个人身份信息,请于11月30日前携带户口本、身份证(原件)到省考试局办公楼201室提出变更申请。
准考证由考生自行登录报名系统下载、打印,打印准考证开放日期:12月1日至7日。
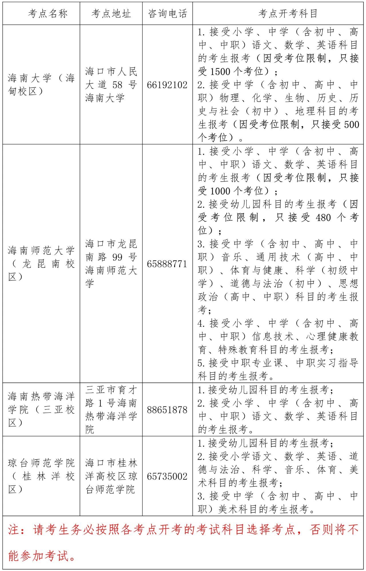
此次考试面试时间为12月6日至7日。海南省2025年下半年中小学教师资格考试(面试)共设海南大学(海甸校区)、海南师范大学(龙昆南校区)、海南热带海洋学院(三亚校区)和琼台师范学院(桂林洋校区)等4个考点。

海南省中小学教师资格考试(面试)考点信息。海南省考试局供图
2025年下半年中小学教师资格考试(面试)成绩预计将于2026年1月7日公布,面试成绩只公布考生等级成绩(合格或不合格),考生可登录中小学教师资格考试网查询本人的考试成绩。
考生如对本人的考试成绩有异议,可在考试成绩公布后5个工作日内携带本人身份证和准考证到省考试局办公楼201室提出复核申请。成绩复核仅核对登记分数是否准确。
来源:南海网、新海南客户端